Blog
【酒精成癮與保險核保】
January 16,2026
酒精成癮與保險核保
Alcohol Abuse and Insurance Underwriting
【保險醫生-施昱丞 Dr. Insurance / 著】
「對酒當歌,人生幾何!」「何以解憂?唯有杜康。」
幾杯黃湯下肚後,好似忘卻了人間煩惱,因而有些人養成了飲酒的習慣,但若到了酒精成癮的程度,不僅對身心有諸多危害,並且易衍生酒駕、酒後暴力衝動.....等諸多社會問題,因而酒精成癮、中毒與戒斷症狀、診斷及治療,是醫學上的重要議題。
而酒精成癮又會對我們保險核保有什麼影響呢?本文將會進行相關的資料整理及說明。
【保險醫生-施昱丞 Dr. Insurance / 著】
「對酒當歌,人生幾何!」「何以解憂?唯有杜康。」
幾杯黃湯下肚後,好似忘卻了人間煩惱,因而有些人養成了飲酒的習慣,但若到了酒精成癮的程度,不僅對身心有諸多危害,並且易衍生酒駕、酒後暴力衝動.....等諸多社會問題,因而酒精成癮、中毒與戒斷症狀、診斷及治療,是醫學上的重要議題。
而酒精成癮又會對我們保險核保有什麼影響呢?本文將會進行相關的資料整理及說明。
飲酒風險與酒量評估
根據衛生福利部2023年公布「每日飲酒酒精標準量」來計算,一個酒精單位是10公克純酒精,如一罐350C.C.的啤酒,大約是1.3個酒精單位,男性一天建議不可飲用超過兩個酒精單位,女性一天建議不可飲用超過一個酒精單位。
各種常見酒類換算酒精單位,與男女建議每天C.C.數,參考如下圖:

而依照現在的醫學資料,長期酗酒不論多寡皆有害健康,可能造成腦、心、肝、胰臟、口腔咽喉.....等各器官的損害,因此如果可以的話「酒不喝更好」!
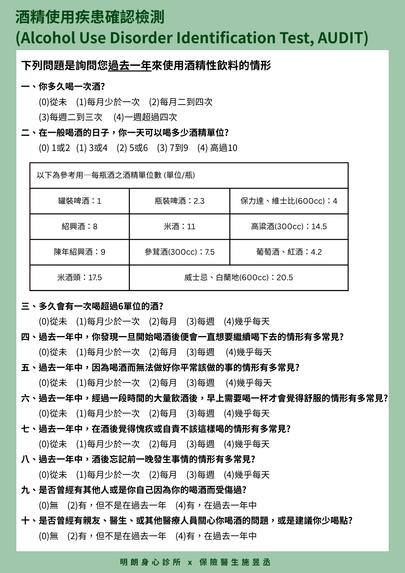
至於如何自我評估,是否可能有「問題性飲酒」呢?可使用飲酒問題篩檢問卷(CAGE Questionnaire)
一、你曾經不想喝太多,後來卻無法控制而喝酒過量嗎?
二、家人或朋友為你好而勸你少喝一點酒嗎?
三、對於喝酒這件事,你會覺得不好或感到愧疚嗎?
四、你曾經早上一起床尚未進食之前,就要喝一杯才覺得比較舒服穩定?
若以上四個問題,有超過1題回答是,那建議接續使用酒精使用疾患確認檢測(Alcohol Use Disorder Identification Test, AUDIT)
.png)
若男性總分≧8分,女性≧4~6分,代表飲酒情形已至少達到問題性飲酒的程度,建議至身心科/精神科成癮門診,做進一步診斷及治療。
各種常見酒類換算酒精單位,與男女建議每天C.C.數,參考如下圖:

而依照現在的醫學資料,長期酗酒不論多寡皆有害健康,可能造成腦、心、肝、胰臟、口腔咽喉.....等各器官的損害,因此如果可以的話「酒不喝更好」!
至於如何自我評估,是否可能有「問題性飲酒」呢?可使用飲酒問題篩檢問卷(CAGE Questionnaire)
一、你曾經不想喝太多,後來卻無法控制而喝酒過量嗎?
二、家人或朋友為你好而勸你少喝一點酒嗎?
三、對於喝酒這件事,你會覺得不好或感到愧疚嗎?
四、你曾經早上一起床尚未進食之前,就要喝一杯才覺得比較舒服穩定?
若以上四個問題,有超過1題回答是,那建議接續使用酒精使用疾患確認檢測(Alcohol Use Disorder Identification Test, AUDIT)
.png)
若男性總分≧8分,女性≧4~6分,代表飲酒情形已至少達到問題性飲酒的程度,建議至身心科/精神科成癮門診,做進一步診斷及治療。
酒精成癮定義及治療
根據精神疾病診斷準則手冊(DSM-5),酒精成癮的病患可依嚴重度分為酒精使用障礙(alcohol use disorder)及酒精中毒(alcohol intoxication);若突然停止飲酒,則可能發生酒精戒斷(alcohol withdrawal),其定義分別如下圖所示:

.png)
.png)
治療方面

.png)
.png)
治療方面
- 苯二氮平類(Benzodiazepines,BZD):可抑制酒精戒斷引起的焦慮或失眠狀態
- Acamprosate(Campral) :可穩定大腦的神經傳遞,以減少酒精戒斷的不適與渴求
- Disulfiram(Antabuse)、Calcium carbimide(Temposil):可抑制乙醛脫氫酶導致飲酒後產生嫌惡反應
- Naltrexone:是一種鴉片類藥物拮抗劑,可減少飲酒後的刺激與愉悅的效果
- 當然個別或團體心理治療也是非常重要的治療方法
酒癮與保險核保
在健康告知書壽險、健康險的部分,可以看到:
「過去一年內是否曾因患有下列疾病,而接受醫師治療、診療或用藥?」→酒精或藥物濫用成癮
而在傷害險的部分,可以看到:
「過去二年內是否曾因患有下列疾病,而接受醫師治療、診療或用藥?」→酒精或藥物濫用成癮
所以過去1-2年內,因酒精成癮來看醫生,確實會影響到保險核保。
而根據《保險醫學概論》的說法,若酒精成癮患者投保保險,應請被保險人加做一般體檢、肝功能檢查,並且須了解其他家庭、生活環境....等狀況。
- 壽險部分
若已完全戒除5年以上,無器官病變,才可考慮不加點承保。
- 醫療險部分
- 若現在或過去1年內,無酒精中毒症狀,且肝功能正常,每日飲酒3單位以內者,可正常承保。
- 若飲酒危險程度輕~中度者,可加費承保,其他狀況可能拒保。
- 若曾有酒精濫用成癮者,已戒除超過2年,輕~中度危險者,可考慮正常承保。
- 傷害險部分
- 若現在或過去1年內,無酒精中毒症狀,且肝功能正常,每日飲酒3單位以內者,可正常承保,其他狀況可能拒保。
- 若曾有酒精濫用成癮者,已戒除超過2年,輕~中度危險者,可考慮正常承保。
結論
有些人靠喝酒紓壓解悶,或者交際應酬來拓展人脈,是現在社會看到的現象。然而酒精成癮對個人、家庭、社會皆可能造成諸多問題,建議大家「酒少喝為妙」。
若已到問題性飲酒/酒精成癮的程度,建議及早尋求專業身心科/精神科醫師的協助,早日戒酒為上策,才不會因此影響保險投保喔!
(本文修改自「酒精成癮與保險核保」原文:https://drinsurancebroker.blogspot.com/2025/12/alcohol-abuse-and-insurance-underwriting.html)
若有任何保險相關疑問,都可以進一步聯繫諮詢了解哦。
.jpg)
聯絡資訊
Email:lges6805@gmail.com
Line:lges6805
Facebook:保險醫生-施昱丞
IG&Threads:@dr.insurance_broker
若已到問題性飲酒/酒精成癮的程度,建議及早尋求專業身心科/精神科醫師的協助,早日戒酒為上策,才不會因此影響保險投保喔!
(本文修改自「酒精成癮與保險核保」原文:https://drinsurancebroker.blogspot.com/2025/12/alcohol-abuse-and-insurance-underwriting.html)
若有任何保險相關疑問,都可以進一步聯繫諮詢了解哦。
.jpg)
聯絡資訊
Email:lges6805@gmail.com
Line:lges6805
Facebook:保險醫生-施昱丞
IG&Threads:@dr.insurance_broker